×
Organisatie

Lees op deze pagina meer over onze organisatie. We stellen graag onze Raad van Bestuur en Raad van Toezicht aan u voor.

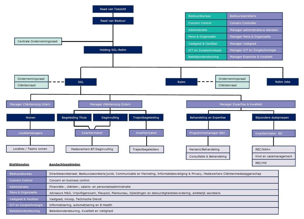
Organogram

In het organogram hieronder is te zien hoe SGL georganiseerd is. Klik hier om het organogram te downloaden. Heeft u vragen of wilt u meer informatie? Neem dan contact met ons op. 

Overlegstructuur

In deze schematische weergave ziet u welke overleggen er zijn per 1 januari 2025, wat de verhoudingen zijn, wat er gebeurt in deze overleggen en wie hieraan deelnemen.

Onze Raad van Bestuur

Lidy Evenhuis is sinds januari 2019 bestuurder van SGL en sinds januari 2024 bestuurder van Relim.

“Bij SGL willen we dat cliënten, mensen met hersenletsel in de chronische fase, zodanig ondersteund worden dat zij het leven kunnen leiden zoals zij dat willen. Bij Relim creëren we interessante kansen op het gebied van werk en bieden we extra ondersteuning en gespecialiseerde begeleiding aan mensen met sociale beperkingen en/of een afstand tot de arbeidsmarkt. Omdat van betekenis kunnen zijn voor iedereen belangrijk is.”

“Om deelname in de maatschappij te realiseren voor cliënten krijgen medewerkers organisatieruimte, zodat ze vanuit hun professionaliteit, talenten en vakmanschap inhoud kunnen geven aan de wensen en behoeftes van de cliënten. Samen gaan we steeds een stapje verder!”

Onze Raad van Toezicht

Onze Raad van Toezicht houdt toezicht op het beleid en bestuur van de Raad van Bestuur. Dit gebeurt vanuit een positief mensbeeld. Bij het toezichthouden vanuit vertrouwen hoort het creëren van veiligheid, het ruimte geven om te handelen, de ruimte geven om te leren van fouten en ook het uitspreken van waardering. Gezien de bestuursfusie tussen SGL en Relim per 1 januari 2024 hebben SGL en Relim een gezamenlijke Raad van Toezicht.

De Raad van Toezicht bestaat uit zes leden:

Mevrouw J.A.M. (Anja) Thijs-Rademakers (19-08-1951)

Lid vanaf 01 juni 2019 en voorzitter vanaf 1 januari 2020.

Aandachtsgebieden: bestuur en zorg

Hoofd- en nevenfunctie:

 Lid Raad van Toezicht Stichting Samen op de Hoogte

 Lid Bestuur Stichting Kunstroute het Groene Lint

 Vertrouwenspersoon voor de gemeenteraad van de Gemeenten Oisterwijk en Hilvarenbeek

De heer L.P. (Luc) de Witte (28-06-1959)

Lid vanaf 1 juni 2020.

Aandachtsgebieden: zorg en technologie

Hoofd- en nevenfuncties:

 Lector technologie voor gezondheidszorg, Haagse Hogeschool, Den Haag

 Lid Raad van Toezicht Allevo, Goes.

De heer A.G.M. (Arno) Knoops (26-01-1963)

Lid vanaf 01 september 2020 en vice voorzitter vanaf 1 juni 2022.

Aandachtsgebieden: vastgoed en beheer

Hoofd- en nevenfuncties:

 Directeur Aranco Consultancy & Interim Management BV

Mevrouw K.F.A. (Karin) Veltstra (25-06-1972)

Lid vanaf 07 juli 2022.

Aandachtsgebieden: zorg en kwaliteit

Hoofd- en nevenfuncties:

 Raad van Bestuur van Drechtdokters

Mevrouw A.C.H (Angèlique) Hendriks (27 maart 1968)

Lid vanaf 1 januari 2024. 

Aandachtsgebieden: kwaliteit en veiligheid

Hoofd- en nevenfuncties:

 Plaatsvervangend Griffier van Provinciale Staten van de Provincie Limburg

 Lid Raad van Toezicht Woonzorgcentrum De Beyart

Mevrouw C.C.J. (Claudia) Honings (18-03-1988)

Lid vanaf 1 januari 2024.

Aandachtsgebieden: financiën, interne beheersing en risicomanagement

Hoofd- en nevenfuncties:

 Director, Deloitte

 Raadslid Gemeente Simpelveld

 Commissielid fundraising Rotary

Rooster van aftreden

Naam lid

Datum aanvang 1e termijn

Datum aanvang 2e termijn

Aftreden / herbenoeming per:

Mevr. Thijs

01-07-2019

01-07-2023

01-07-2027 Aftreden

Dhr. de Witte

01-06-2020

01-06-2024

01-06-2028 Aftreden

Dhr. Knoops

01-09-2020

01-09-2024

01-09-2028 Aftreden

Mevr. Veltstra

07-07-2022

07-07-2026 Herb.

Mevr. Hendriks

16-03-2020

16-03-2024

16-03-2028 Aftreden

Mevr. Honings

15-12-2020

15-12-2024 Herb.

Toezichtvisie

Bent u benieuwd naar hoe de Raad van Toezicht zijn rol opvat en uitvoert? Lees de toezichtvisie.

Jaarverslag

Lees hier het jaarverslag van de Raad van Toezicht 2024. 

Lees hier het jaarverslag van de Raad van Toezicht 2023. 

Lees hier het jaarverslag van de Raad van Toezicht 2022.